VSport体育 - 胜利因您更精彩
欢迎访问本网站!
搜索
公司主页
Toggle navigation
首页
关于我们
VSport体育简介
组织机构
现任领导
联系我们
人才培养
专业建设
教学管理
团队队伍
技能竞赛
科学研究
科研平台
科研团队
科研项目
科研成果
学术研究
对外合作
党群建设
总支动态
教工之家
员工社区
日常管理
员工服务
寓教于乐
员工风采
人才招聘
招生信息网
继续教育网
就业信息网
质量保障
制度文件
常用表格下载
新闻纵览
通知公告
VSport体育新闻
联系我们
首页
>
人才招聘
>
就业信息网
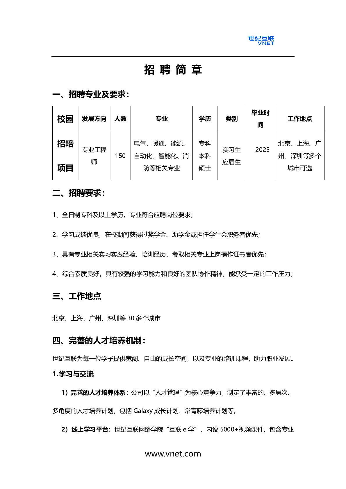
20240023世纪互联集团招聘信息
日期:2024-05-07 14:26:53 发布人:8000001082 浏览量:
1233
操作>>
核发:8000001082
点击数:1233
【
收藏本页
】
上一篇:
20240024江海环保有限公司招聘信息
下一篇:
20240022常州市长昊机械有限公司招聘信息
返回首页
关闭页面
分享到